My tickets
Login
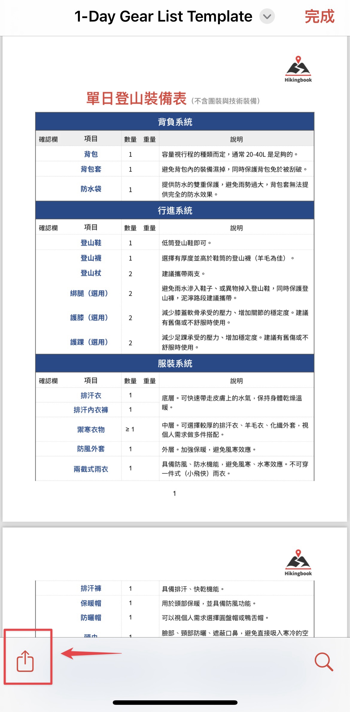
關於裝備清單範本
Home
>
Hikingbook 論壇
>
關於裝備清單範本
Jun 14, 2024
Vanessa
wrote
因為一直沒時間建自己的裝備清單,都是用 app 的範本來收裝備,最近剛好有朋友開始爬山,也想用這個範本,我可以怎麼分享給他?
Reply
關於裝備清單範本
關於裝備清單範本
Username (Email)
Password
Remember me
Verification Code
Login
Reset password
or
Register
1 Answer
Jun 14, 2024
Jen Liao (管理員)
wrote
如果你是用 iPhone,點一下左下的「分享」按鈕,就可以分享到 LINE 或 Messenger 或其他你們慣用的通訊軟體囉。這是一個 PDF 檔案,因此你也可以下載到 iPhone 的「檔案」內,方便之後分享給其他人。
IMG_3718.jpg